GL CHOCO ENGINE
Loading...
Searching...
No Matches
GLCE Architecture (Layered Architecture)

This document describes the high-level layering and module dependencies of GL CHOCO ENGINE (GLCE).

  • GLCE Architecture (Layered Architecture)
    • Dependency rules
    • Engine overview
    • Detailed view: Platform
    • Detailed view: Renderer
    • Layer Reference
      • application
      • engine/base
      • engine/core
      • engine/containers
      • engine/io\_utils
      • engine/platform
      • engine/renderer

Dependency rules

  • Dependencies must not point upward (from lower layers to higher layers).
  • Circular dependencies are not allowed.

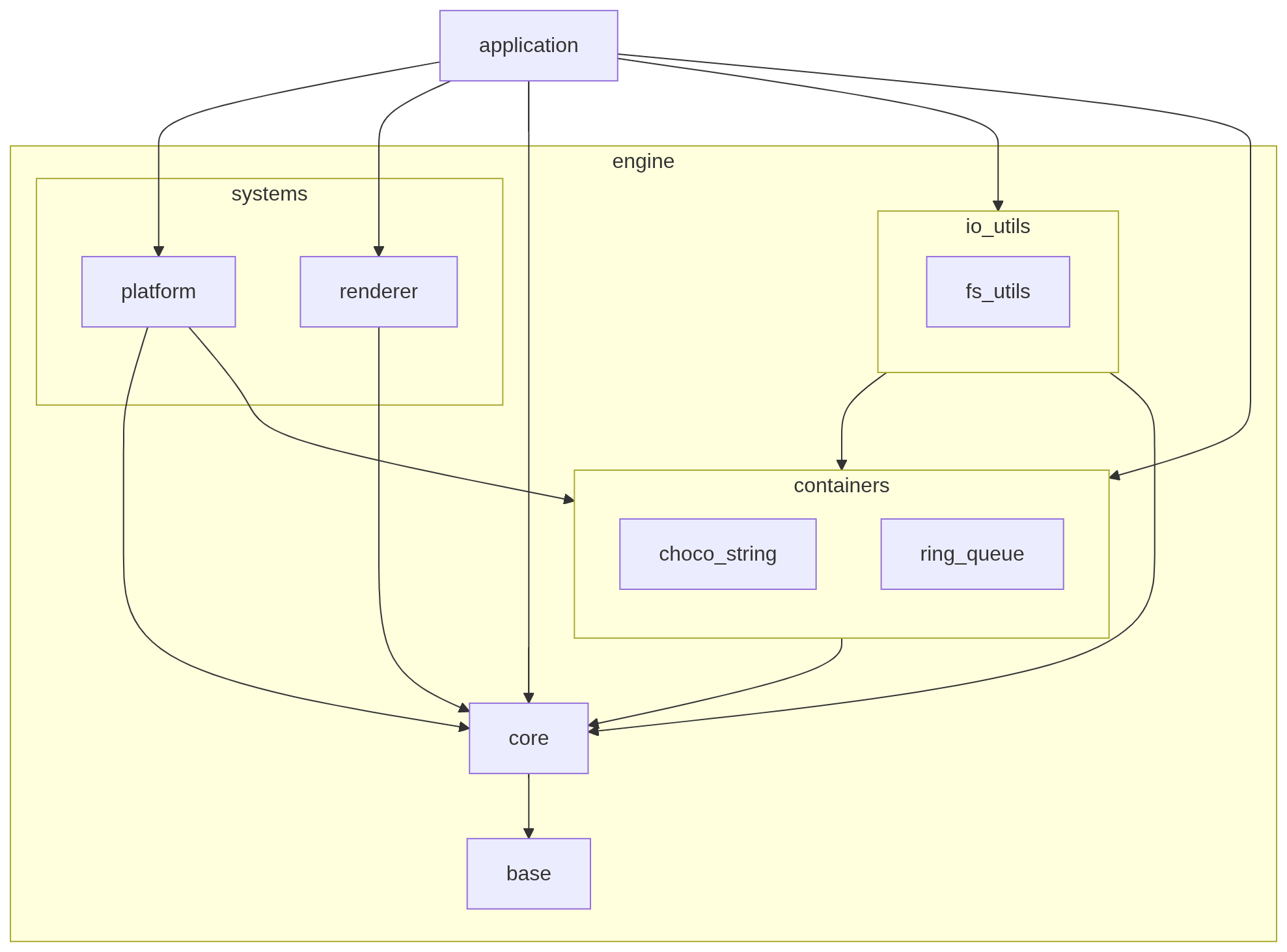
Engine overview

This diagram shows the module dependencies at the engine level.

Engine Overview

Detailed view: Platform

Platform System Architecture

Detailed view: Renderer

Renderer System Architecture

Layer Reference

application

  • Purpose: The top-level layer of the project, responsible for orchestrating all subsystems. It provides:
    • Initialization and shutdown of all subsystems
    • The application main loop
  • Characteristics: Runs for the full lifetime of the application (startup to shutdown).

engine/base

  • Purpose: Engine-wide, project-agnostic utilities reusable beyond GLCE.
  • Characteristics: Initialization-free; usable immediately at startup.
  • Modules:
    • choco_macros: Common macro definitions.
    • choco_message: Colored logging/output helpers for stdout/stderr.

engine/core

  • Purpose: GLCE-specific engine foundations used across the whole engine.
  • Characteristics: Some modules require explicit initialization.
  • Modules:
    • keyboard_event / mouse_event / window_event: Event-related data types.
    • choco_memory: Allocation/free with memory tracking.
    • linear_allocator: Linear allocator for fixed-lifecycle allocations.
    • filesystem: Basic file I/O (open/close, byte reads).

engine/containers

  • Purpose: Provides container modules that encapsulate resource ownership and management.
  • Characteristics: No module-specific initialization, but requires core memory system to be initialized.
  • Modules:
    • ring_queue: Generic ring queue (ring buffer) container module.
    • choco_string: String container module with basic string operations.

engine/io_utils

  • Purpose: Provides higher-level I/O utilities that go beyond the standard C library by building on other GLCE modules.
  • Characteristics: No module-specific initialization, but requires core memory system to be initialized.
  • Modules:
    • fs_utils: Higher-level file I/O utilities on top of filesystem, such as loading an entire text file.

engine/platform

  • Purpose: GLCE currently uses GLFW as its primary platform backend, but the platform subsystem is designed to avoid hard-coding a GLFW dependency. To keep room for future non-GLFW implementations, GLCE abstracts the platform subsystem using a Strategy-style interface (function table) and swappable backend implementations.
  • Characteristics: Requires explicit initialization. Once initialized, the platform subsystem remains active for the lifetime of the application (until shutdown).
  • Modules:
    • platform_core/platform_types: Common data types used across the platform subsystem.
    • platform_core/platform_err_utils: Provides utilities to translate lower-layer error codes into platform subsystem error codes, and to convert platform subsystem error codes into human-readable strings.
    • platform_interface: Defines the platform interface as a function table (vtable-like) shared by all platform backends.
    • platform_concretes/platform_glfw: GLFW-based backend implementation that provides the concrete function table for the platform interface.
    • platform_context: Strategy context and public entry point for the platform subsystem, responsible for initialization, backend selection, lifecycle management, and dispatching API calls through the interface.

engine/renderer

Note: A renderer frontend has not been implemented yet, so the application currently uses some backend modules directly. This will be removed once the frontend is introduced.

  • Purpose: Provides the rendering subsystem. GLCE currently targets an OpenGL 3.3-based implementation, but the renderer is structured to accommodate additional backends in the future (e.g., other OpenGL versions or Vulkan). The long-term design separates a frontend (API-agnostic layer) from backend implementations (graphics-API-specific layers).
  • Characteristics: Requires explicit initialization. Once initialized, the renderer subsystem remains active for the lifetime of the application (until shutdown).
  • Modules:
    • renderer_backend/renderer_backend_context/renderer_backend_context: The primary entry point and orchestration layer for the renderer backend. It wires the selected backend implementation and dispatches calls from higher layers through the backend interfaces, while exposing a small set of facade headers (shader/VAO/VBO contexts) as the public API surface.
    • renderer_backend/renderer_backend_context/renderer_backend_shader_context: Provides a thin facade (public API surface) for shader-related backend operations used by higher layers. The implementation is consolidated in renderer_backend_context.c.
    • renderer_backend/renderer_backend_context/renderer_backend_vao_context: Provides a thin facade (public API surface) for VAO-related backend operations used by higher layers. The implementation is consolidated in renderer_backend_context.c.
    • renderer_backend/renderer_backend_context/renderer_backend_vbo_context: Provides a thin facade (public API surface) for VBO-related backend operations used by higher layers. The implementation is consolidated in renderer_backend_context.c.
    • renderer_backend/renderer_backend_concretes/gl33/gl33_shader: OpenGL 3.3 shader program utilities (compile, link, and program use/bind).
    • renderer_backend/renderer_backend_concretes/gl33/gl33_vao: OpenGL 3.3 VAO utilities (bind/unbind and vertex attribute configuration).
    • renderer_backend/renderer_backend_concretes/gl33/gl33_vbo: OpenGL 3.3 VBO utilities (bind/unbind and uploading data to the GPU).
    • renderer_backend/renderer_backend_interface/shader: Defines the shader interface as a function table (vtable-like) shared by all renderer backends.
    • renderer_backend/renderer_backend_interface/vertex_array_object: Defines the VAO interface as a function table (vtable-like) shared by all renderer backends.
    • renderer_backend/renderer_backend_interface/vertex_buffer_object: Defines the VBO interface as a function table (vtable-like) shared by all renderer backends.
    • renderer_backend/renderer_backend_types: Defines common data types shared across the entire renderer backend layer (shader, VAO, and VBO modules).
    • renderer_core/renderer_err_utils: Provides utilities to translate lower-layer error codes into renderer subsystem error codes, and to convert renderer subsystem error codes into human-readable strings.
    • renderer_core/renderer_memory: Wrapper APIs over engine/core/choco_memory tailored for the renderer layer (renderer-specific result codes and automatic memory-tag assignment) to simplify allocation/free within the renderer.
    • renderer_core/renderer_types: Common data types shared across the renderer subsystem.